全国免费服务热线:0571-88530163
帮助反馈
全国艺术类志愿填报系统
网页端
首页
选大学
查专业
看政策
模拟填报
智能填报
艺考小工具
关于我们
首页
资讯详情
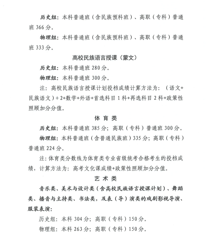
关于发布2025年普通高等学校在青招生录取控制分数线的通知
省份政策
2025-06-25
点击蓝字 关注我们
#